添加微信好友, 获取更多信息
复制微信号
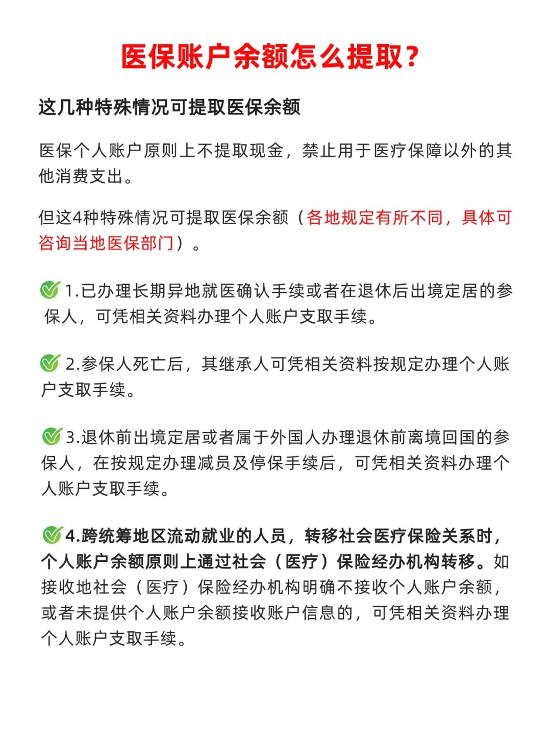
一个月医保个人账户提取方法的时间过得嗖嗖快啊
黔东9月刚刚得知医保卡可以提现的好消息
这期限说到就到哇
根据天津市人力社保局出台《关于优化职工医保个人账户管理有关问题的通知》医保个人账户提取方法,从今年10月起,按照统账结合模式参加职工基本医疗保险的人员:
黔东 1、其当月个人账户金额的70%实行注资管理,由社会保险经办机构按月划入本人社会保障卡金融账户,参保人员可自行提取,用于补偿个人负担的医疗费用以及支付购买商业健康保险、健康体检等费用。
黔东 2、其余30%继续实行记账管理,专项用于支付参保人员就医发生的医保政策内个人负担部分医疗费用。
黔东 据了解,部分单位已经接到通知,10月15日前激活医保卡金融功能的用户,28日起就可以领取当月医保卡个人账户部门70%的金额。没有激活的居民,需携带本人社保卡及身份证,到卡所属银行各网点柜台办理激活手续哦!
最关键的是,2016年10月份之前的医保个人账户余额不能提取,仍进行记账处理。
也就是说,我们只能取这个月以后的钱了,之前的钱还是不能动。
黔东 天津职工医保个人账户标准
目前,天津职工医保按照统账结合模式参保的单位职工和退休人员,建立个人账户的月标准为:在职职工为个人缴费部分(个人缴费基数的2%)及单位缴费的一部分(45周岁以下职工为单位人均缴费基数的0.8%、45岁周岁以上职工为1.2%);退休人员为70周岁以下40元/月、70周岁以上50元/月、新中国成立前老工人60元/月。
参保人员每月提取个人账户金额
按照统账结合模式每月正常缴费的人员,其当月个人账户金额的70%实行注资管理,划入本人社会保障卡金融账户;按照统账结合模式补缴中断缴费期间的医疗保险费、向前补缴医疗保险费,以及按规定补缴医疗保险缴费年限,其按规定应补记个人账户金额的70%实行注资管理,划入本人社保卡金融账户;异地安置人员个人账户金额全部实行注资管理,划入本人社保卡金融账户。
如何提取个人账户
参保人员个人账户实行注资管理部分,由社保经办机构按月划入本人社保卡金融账户,由参保人员自行提取。参保人员可持本人的社保卡,到开户银行(社保卡左上角标注有发卡银行名称)的天津任意银行网点及ATM机提取个人账户。如果个人账户不提取,将按照活期储蓄利率计息。参保人员持社保卡在开户行提取个人账户不收手续费,但如果是跨地区或跨行提取,可能因不同银行的相关政策产生手续费用。
划入社保卡金融账户的金额到帐日期为每月28日。对于社保卡未激活的,社保中心将应划入金额作记账处理,不间断计息,参保人员可于激活次月到帐后提取。
黔东 ——社保卡协议银行——
黔东 ——各社区分保中心联系电话——
还有这些需注意
黔东 取现必须激活社保卡金融账户
黔东 为保障参保人员账户资金安全,只有在社保卡金融账户激活状态下,社保经办机构才能向账户注资。对于尚未激活社保卡金融账户功能的参保人员,请尽快持社保卡及身份证、户口簿等有效证件,到本人社保卡发卡银行在天津的任意一家网点办理金融账户激活手续,并按银行要求设置个人安全密码。
黔东 如果社保卡丢失,应及时办理挂失并补办,社保卡开户银行及天津市人力资源发展促进中心即时制卡中心(河东区九经路25号一楼大厅)均可补办社保卡。
外地转津参保人员如何管理?
参保人员跨统筹地区转入职工医保关系,其转入的职工医保个人账户金额全部实行记账管理,本人是不能自行提取的。但对于在天津未按照统账结合模式参加职工医保,无法实行个人账户记账管理的人员,其转入的个人账户金额可全部划入本人社保卡金融账户,由参保人员自行提取。
个人账户记账管理部分如何一次性提取?
以下两种情况,参保人员可申请一次性提取个人账户记账管理部分(含今年10月份以前的历年个人账户)余额。
黔东 1 、参保人员因患重病住院治疗,年度内累计发生住院医疗费用(含医保政策范围外医疗费用)超过5万元(含)的,经本人向社会保险经办机构申请,可一次性提取个人账户(含历年个人账户)记账余额,并划入本人社保卡金融账户,用于补偿个人负担的医疗费用。申请提取时限应不晚于次年6月份,所需材料和手续按照经办机构有关规定执行。
黔东 2 、参保人员因各种原因终止职工社会保险关系,包括死亡、出国定居、跨统筹转出职工医保关系等,其职工医保个人账户余额,由社会保险经办机构一次性与个人结清。
用卡安全问题
需要特别提醒参保人员的是,用卡安全很重要,参保人员应妥善保管和使用社保卡,避免遗失或转借医保个人账户提取方法他人。按照天津医保规定,社保卡严禁借出、借入和非法倒卖,触犯法律的将依法追责。
黔东 参保人员发生违规骗保行为的,将依法追回骗取的医疗保险金,处骗取金额2倍以上5倍以下的罚款,并依情节暂停其刷卡就医结算1至12个月。另外提醒参保人员不要将社保卡金融账户密码告诉他人,以免发生个人账户被盗和财产损失。
黔东 卡报失
拨打医保服务热线12333(24小时服务)进行电话报失。报失时,应据实提供参保人姓名、身份证号码、《医保卡》卡号和单位名称等信息。经医保工作人员确认后电话挂失成功,并在1小时内停止该卡的结算。
wuqingtong
武清通-武清本土公众服务平台
黔东关注武清民生 | 关心武清发展
商户推广联系电话:13752633387
黔东承接微信平台建立等技术服务
搜索微信公众账号“ 武清通”或“ wqt004”获取武清最新资讯
黔东




